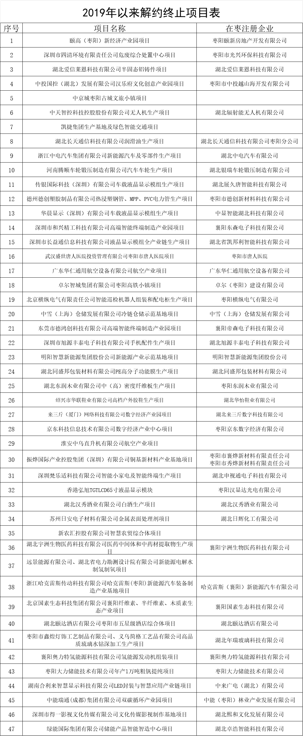
中雪(上海)仓储发展有限公司冷链仓储示范基地等47个项目因投资方自身原因,未能在枣阳投资建设。枣阳市人民政府已依法与投资方解除项目投资合同书,双方合作关系己终止。任何企业、单位或个人以项目名义开展的投融资、工程发包和建设以及经营、宣传等一切活动,均属其自行实施的行为,与枣阳市人民政府及部门无任何关联。如由此产生违法违规行为或经济纠纷、法律责任等问题,一概由相关行为人自行承担,枣阳市人民政府不承担任何法律责任。
特此公告。
枣阳市招商引资工作专班办公室
枣阳市招商服务中心(代章)
2026年4月13日

